Monetization Ideas
Use AI tools to generate historical content scripts, visuals, and voiceovers, and create 2-4 hour sleep-inducing long videos. Publish them on platforms like YouTube and earn through ad revenue. Take the YouTube creator "Sleepless Historian" as an example; they started uploading AI-generated historical story long videos at the end of April this year, and their subscriber count has now exceeded 633,000.

Target Audience
People interested in historical content, patient in video editing, and those looking for a low-entry barrier to enter the video creation field.
Difficulty Level
Low, mainly relying on AI tools to generate content, with the core difficulty being patience in editing. Beginners can quickly get started after learning.
Operational Process
Use AI to Plan Video Topics
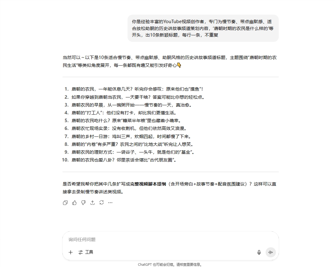
Open an AI tool (such as ChatGPT), input a prompt: “You are an experienced YouTube video creator, specifically planning content for a slow-paced, slightly humorous, relaxing and sleep-inducing history storytelling channel. Start with 'What was it like during the xxx period?' and come up with 10 new titles, one per line, not repeating.”

- After waiting for the AI to generate the titles, select topics like "How many days could farmers in the Tang Dynasty rest? After listening, you will be amazed: they also 'slacked off'!"
Let AI Complete the Storyline and Script
Still using the same AI tool, input a new prompt: “You are a bedtime history story script writer, with a humorous and slightly critical style, like a late-night lullaby host. Around the ‘[selected title]’, write a coherent script in the second person, giving readers an immersive experience.”

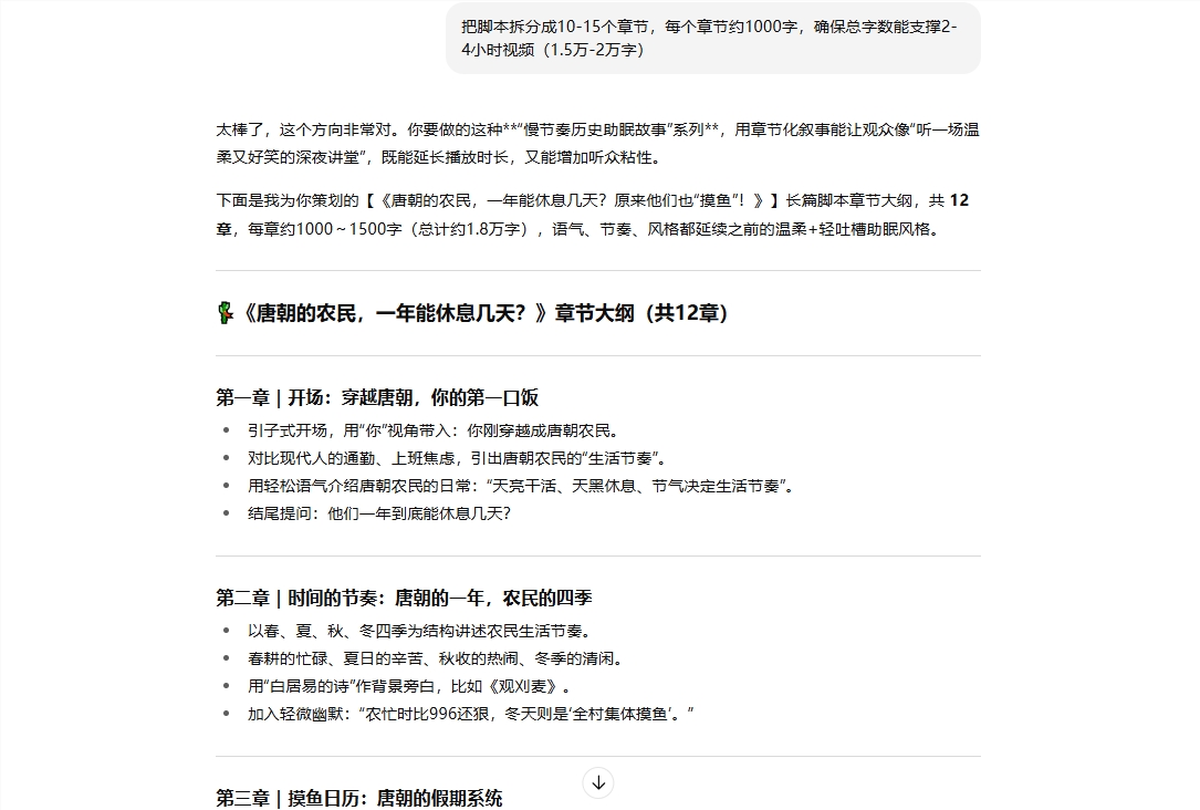
After the AI generates the initial script, ask it to split the script into 10-15 chapters, each about 1000 words, ensuring the total word count can support a 2-4 hour video (15,000-20,000 words).

Use AI to Generate Video Visuals
Open the Ji Meng tool, and give each chapter's video script to the AI one by one.

Wait for the AI to generate visuals, select those that match the sleep-inducing atmosphere and have stable images, and pair each chapter with about 10 visuals (since long videos don't require frequent scene changes).

Use AI to Generate Video Voice
Open the Elevenlabs tool, choose a soft and deep voice, paste each chapter's script into it, and set the tone to calm.
Click to generate the voice, and after it is generated, download all the audio clips.

Use Editing Tools to Synthesize Videos
- Open CapCut (Jianying), first import all selected visuals, adjust the duration of each visual to match the corresponding chapter's voice (for example, a 1000-word script's voice is about 5 minutes, so the visual should be set to 5 minutes).
Then import the corresponding audio clips, align the audio and visuals, ensure the sound matches the content, and finally export the complete 2-4-hour long video.
Upload and Operate the Video
- Open YouTube (or Douyin), register and log in to your account, click upload video, fill in the title (the AI-generated title), description (note "sleep-inducing history video"), and select related tags such as "sleep-inducing" and "history."
- After the video is uploaded, pay attention to comments and feedback. You can also comment on other similar AI accounts to increase popularity. Consistently upload one video per day.
Case Review
This case accurately combines two popular markets: "sleep-inducing" and "history." It significantly lowers the barrier for long video production by using AI tools, solving the issues of time-consuming and high-cost traditional long video creation. From market feedback, a single video has nearly 4 million views, and the account gains 350,000 followers monthly, proving strong user demand and monetization potential. After all, noise creators on Spotify can earn $20,000 a month, which shows that this model has a solid foundation for profitability.
However, as platforms improve their rules for AI-generated content, mass-producing content may no longer be sustainable. Future efforts should focus on content differentiation (such as focusing on specific historical periods) and improving content authenticity (reducing AI voice errors). In addition, while video editing is not difficult, it requires patience in handling the alignment between audio and visuals, which is crucial for video quality. Overall, it is a low-risk, easily replicable, and continuously profitable AI monetization model.
Tools Used
- AI Topic and Script Generation Tool: ChatGPT (or other similar text generation AI)
- Visual Generation Tool: Midjourney, Ji Meng
- Voice Generation Tool: Elevenlabs
- Video Editing Tool: CapCut (Jianying)
- Video Upload and Operation Platform: YouTube, Douyin
- Account Data Monitoring Tool: Social Blade









